首页
产品服务
加急快运
铁路快运
公路快运
长途跑腿
航空货运
搬家服务
轿车托运
整车运输
国际物流
冷链运输
客户服务
扫码下单
网点查询
运费查询
定时达报价
包装与保价
轿车托运报价
仓储服务
增值服务
新闻公告
公司新闻
行业新闻
公司公告
帮助中心
服务流程
结算服务
禁运品
体积与重量计算方式
关于我们
公司简介
企业文化
公司理念
合作咨询
联系我们
在线下单
公司新闻
行业新闻
公司公告
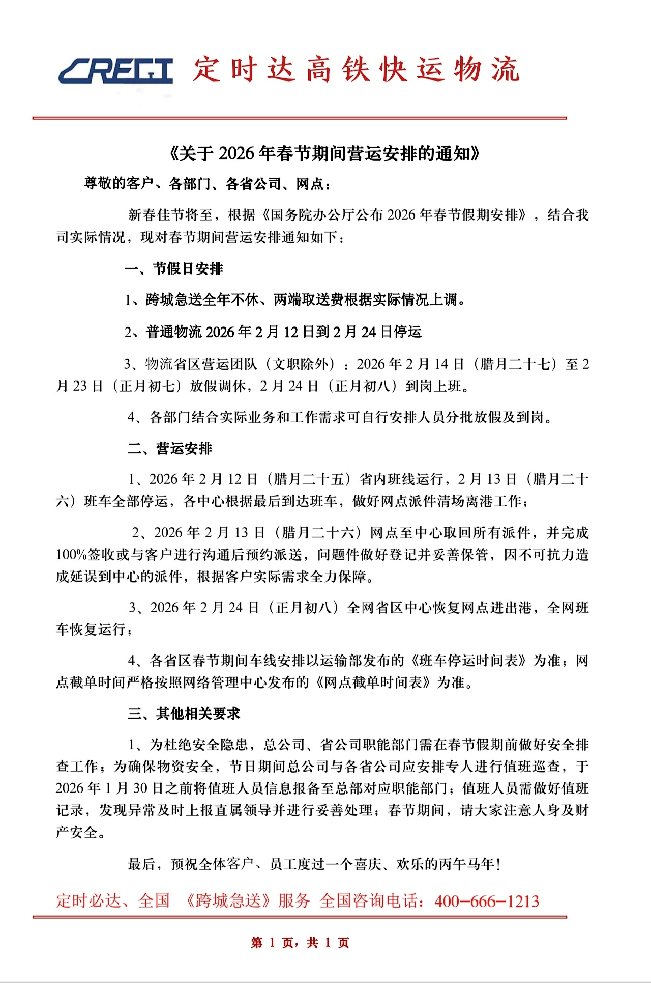
定时达高铁快运物流春节放假通知
发布时间:2026-01-29
电话
首页
二维码
咨询热线:
400-666-1213
咨询电话:
010-57017773
微信号:
Tel-4006661213